Zajadacz EVI

DOEP Differenzstrom-Melderelais DRCM 1A

DRCM 1A Typ A, 85 V -264 V, 50 / 60 Hz

Artikel
3427125
Lieferanten Typ
DRCM 1A
Lieferanten Artikel
09340250

Beschreibung

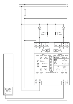
RCM ("Residual Current Monitors", Differenzstromüberwachungsgeräte) ermöglichen in Kombination mit separaten Differenzstromwandlern die Überwachung der Isolation zwischen aktiven Leitern und Erde. Im Gegensatz zu modularen Fehlerstromschutzgeräten (MRCD) oder Fehlerstromschutzschaltern (RCCB) werden sie dort eingesetzt, wo das Abschalten der Anlage nicht möglich oder nicht erwünscht ist. Somit dienen sie allein der Überwachung bzw. Meldung von Differenzströmen und sind somit für die vorbeugende Instandhaltung geeignet. Sie sind nicht zur Realisierung der Schutzmaßnahme "Schutz durch automatische Abschaltung der Stromversorgung" gemäß DIN VDE 0100-410 geeignet. Differenzstrommonitore der Baureihe DRCM zeichnen sich durch eine Vielzahl verwendbarer Summenstromwandler - und damit auch Leiterquerschnitte bzw. Bemessungsströme - aus. Die Balkenanzeige stellt den aktuellen Differenzstrom dar. Die Meldung des Alarms erfolgt bei einer fest definierten Ansprechschwelle. Die Höhe des augenblicklichen Differenzstroms, sowie die Überschreitung der Ansprechschwellen können an einer 10-fach-LED-Anzeige auf der Gehäusefront an den Geräten abgelesen werden. Eine fehlerhafte Verbindung zum externen Differenzstromwandler wird unverzüglich durch einen Blinkcode der Alarm-LED und Aktivierung der Meldekontakte angezeigt. Die einstellbare Ansprechverzögerung im Bereich von 0,1 s bis 1 s (in Schritten von 100 ms) ermöglicht es, ein Ansprechen auf kurzzeitige Differenzstromimpulse, z. B. in Folge von Blitzeinschlägen und Schaltüberspannungen, zu vermeiden. Dadurch lässt sich ebenfalls eine Selektivität von in Reihe geschalteten Geräten erreichen, wodurch die Fehlerlokalisierung vereinfacht wird. Zwei unabhängige, potenzialfreie Wechslerkontakte bieten die Möglichkeit zur Weiterleitung der Alarmierung an optionale Meldepanels, Meldeleuchten, akustische Meldegeräte, Touchpanels, SPS usw. Monitore mit der Differenzstromcharakteristik A erkennen sinusförmige Wechsel- und pulsierende Gleichfehlerströme. Geräte in Standardausführung sind für die Überwachung von Stromkreisen mit einer Bemessungsspannung von 230 V bzw. 400 V und einer Bemessungsfrequenz von 50 Hz ausgelegt. Eigenschaften: - VDE-zertifiziert (DIN EN 62020); - geeignet zur Erfassung von Differenzströmen der Differenzstromcharakteristik Typ A; - überwachter Frequenzbereich 50 - 60 Hz; - Nenn-Ansprechdifferenzstrom in fünf Stufen einstellbar (30, 100, 300, 1000 und 3000 mA); - Differenzstromwandler mit Innendurchmesser von 20, 30, 35, 70, 105, 140 und 210 mm verfügbar; - Bemessungsspannung des überwachten Stromkreises bis 690 V; - fest definierte Ansprechschwelle des Alarms zwischen 75 % bis 100 % des eingestellten Nenn-Ansprechdifferenzstroms (I?n); - einstellbare Voralarmschwelle; - Alarmrelais mit zwei potenzialfreien Wechslerkontakten (230 V AC / 5 A); - Selektivität in zehn Stufen einstellbar (0,1 s bis 1 s in Schritten von 100 ms); - hilfsspannungsabhängig; - kompaktes, robustes Kunststoffgehäuse; - einfache Montage; Montageart: - Schnellbefestigung auf Tragschiene; - Einbaulage beliebig; Einsatzgebiete: - Das Überwachungsgerät eignet sich für den Einsatz in Stromversorgungen von Zweckbauten und Industrieanlagen mit TN-S-, TN-C-S-Netzen und IT-Netzen, z. B. in Serverräumen von Rechenzentren, in Laboratorien, in der Automobilindustrie und in Zusammenhang mit Klimaanlagen, Druckereimaschinen und Verpackungsmaschinen.; - Ausgeschlossen ist der Einsatz in TN-C-Netzen und Gleichstromnetzen sowie die Überwachung von Anlagen, in denen elektronische Betriebsmittel glatte Gleichfehlerströme oder Fehlerströme mit Frequenzen ungleich der Bemessungsfrequenz des RCCB verursachen können.; Hinweise: RCM sind nicht geeignet für die Grundschutzmaßnahme "Schutz durch automatische Abschaltung der Stromversorgung" gemäß DIN VDE 0100-410 (ein RCM ersetzt kein RCD). Die Erfassung der Differenzströme erfolgt getrennt durch separat erhältliche externe Differenzstro

Hersteller-Seite

Artikeleigenschaften

Zolltarif-Nr.
90303370
Ursprungs-Land
DE
WEEE-Land
DE
WEEE-Nummer
85624250
Ausführung des elektrischen Anschlusses
Schraubanschluss
Mit abnehmbaren Klemmen
Funktion
für Wechselstromnetze
Externe Stromversorgung erforderlich
Spannungsart der Versorgungsspannung
AC
Versorgungsspannung AC 50 Hz
230 - 230 V
Versorgungsspannung AC 60 Hz
85 - 264 V
Spannungsmessbereich
0 - 690 V
Bemessungsbetriebsfrequenz
50 - 60 Hz
Ansprechwert Stromstärke 1
30 - 3000 mA
Min. einstellbare Ansprechverzögerungszeit
0,1 s
Max. zulässige Ansprechverzögerungszeit
1 s
Anzeige des Differenzstroms
Fehlerspeicherung möglich
Anzahl der Kontakte als Öffner
0
Anzahl der Kontakte als Schließer
0
Anzahl der Kontakte als Wechsler
1
Spannungsart der Betriebsspannung
AC
Betriebsspannung AC 50 Hz
230 - 230 V
Betriebsspannung AC 60 Hz
85 - 264 V
Bemessungsschaltstrom
5 A
Breite
71,6 mm
Höhe
89,7 mm
Tiefe
62,2 mm
ETIM-Klasse
Differenzstrom-Überwachungsgerät

Oft zusammen gekauft