Zajadacz EVI

Doepke FI-Steuerrelais 85V-264V DMRCD 1A

50/60Hz 09340350

Artikel
3427139
Lieferanten Typ
DMRCD 1A
Lieferanten Artikel
09340350

Beschreibung

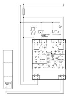
MRCD ("Modular Residual Current Devices") bestehen aus einer Kombination von Differenzstromwandler mit Auswerteeinheit und einer separaten, externen Abschaltvorrichtung, z. B. einem Leistungsschalter. In dieser Zusammenstellung ermöglichen sie die Realisierung der Maßnahme "Schutz durch automatische Abschaltung der Stromversorgung" gemäß DIN VDE 0100-410 bzw. IEC 60364-4-41. Ihr Einsatz bietet sich vor allem dann an, wenn infolge hoher Lastströme oder Netzspannungen keine RCCB oder CBR genutzt werden können. Das MRCD erfasst den Fehlerstrom und bewertet ihn hinsichtlich seiner Höhe und Dauer. Bei Überschreitung der Grenzwerte des Fehleransprechstroms und der Ansprechzeit steuert es eine separate Abschaltvorrichtung an, die ihrerseits den zu schützenden Anlagenteil von der Stromversorgung trennt. Modulare Fehlerstromschutzschalter der Baureihe DMRCD zeichnen sich durch eine Vielzahl verwendbarer Summenstromwandler - und damit auch Leiterquerschnitte bzw. Bemessungsströme - aus. Die Balkenanzeige stellt den aktuellen Differenzstrom dar. Die Meldung des Alarms erfolgt bei einer fest definierten Ansprechschwelle. Die Höhe des augenblicklichen Differenzstroms, sowie die Überschreitung der Ansprechschwellen können an einer 10-fach-LED-Anzeige auf der Gehäusefront an den Geräten abgelesen werden. Eine fehlerhafte Verbindung zum externen Differenzstromwandler wird unverzüglich durch einen Blinkcode der Alarm-LED und Aktivierung der Meldekontakte angezeigt. Die einstellbare Ansprechverzögerung im Bereich von 0,1 s bis 1 s (in Schritten von 100 ms) ermöglicht es, ein Ansprechen auf kurzzeitige Differenzstromimpulse, z. B. in Folge von Blitzeinschlägen und Schaltüberspannungen, zu vermeiden. Dadurch lässt sich ebenfalls eine Selektivität von in Reihe geschalteten Geräten erreichen, wodurch die Fehlerlokalisierung vereinfacht wird. Zwei unabhängige, potenzialfreie Wechslerkontakte bieten die Möglichkeit zur Weiterleitung der Alarmierung an optionale Meldepanels, Meldeleuchten, akustische Meldegeräte, Touchpanels, SPS usw. Modulare Schutzgeräte mit der Fehlerstromcharakteristik A erkennen sinusförmige Wechsel- und pulsierende Gleichfehlerströme. Diese Geräte eignen sich für die Überwachung von Stromkreisen mit Frequenzen von 50 Hz bis 60 Hz. Sie unterscheiden sich in ihren Einstellbereichen des Fehleransprechstroms: das DMRCD 1 A erlaubt die Einstellung der Werte 0.03 A, 0.1 A, 0.3 A, 1 A, 3 A, das DMRCD 2 A die Einstellung der Werte 0.03 A, 0.1 A, 0.3 A, 1 A, 10 A. Eigenschaften: - geeignet zur Erfassung von Fehlerströmen des Typs A; - überwachter Frequenzbereich 50 Hz - 60 Hz; - Fehleransprechstrom in fünf Stufen einstellbar; - Selektivität in zehn Stufen einstellbar; - große Auswahl an unterschiedlichen Differenzstromwandlern verfügbar; - Bemessungsspannung des überwachten Stromkreises bis 690 V; - mit Alarmrelais; - einstellbare Voralarmschwelle von 10 % bis 90 % der Ansprechschwelle des Alarms; - der eingestellte Wert für die Voralarmschwelle wird als kontinuierlich leuchtende LED auf der Balkenanzeige angezeigt; - potenzialfreie Wechslerkontakte für Vor- und Hauptalarm; - kompaktes, robustes Kunststoffgehäuse; - einfache Montage; - gemäß EN 60947-2 Anhang M, VDE 0100-410, IEC 670364-4-41, VDE 0100-530, EN 60664; Montageart: - Schnellbefestigung auf Tragschiene; - Einbaulage beliebig; Einsatzgebiete: - Das Überwachungsgerät eignet sich für den Einsatz in Stromversorgungen von Zweckbauten und Industrieanlagen mit TN-S-, TN-C-S-Netzen und IT-Netzen, z. B. in Serverräumen von Rechenzentren, in Laboratorien, in der Automobilindustrie und in Zusammenhang mit Klimaanlagen, Druckereimaschinen und Verpackungsmaschinen.; - Ausgeschlossen ist der Einsatz in TN-C-Netzen und Gleichstromnetzen sowie die Überwachung von Anlagen, in denen elektronische Betriebsmittel glatte Gleichfehlerströme oder Fehlerströme mit Frequenzen ungleich der Bemessungsfrequenz des RCCB verursachen können.; Hinweise: Die Erfassung d

Hersteller-Seite

Artikeleigenschaften

Zolltarif-Nr.
90303370
Ursprungs-Land
DE
WEEE-Land
DE
WEEE-Nummer
85624250
Ausführung des elektrischen Anschlusses
Schraubanschluss
Mit abnehmbaren Klemmen
Funktion
für Wechselstromnetze
Externe Stromversorgung erforderlich
Spannungsart der Versorgungsspannung
AC
Versorgungsspannung AC 50 Hz
85 - 264 V
Versorgungsspannung AC 60 Hz
85 - 264 V
Spannungsmessbereich
0 - 690 V
Bemessungsbetriebsfrequenz
50 - 60 Hz
Ansprechwert Stromstärke 1
30 - 3000 mA
Min. einstellbare Ansprechverzögerungszeit
0 s
Max. zulässige Ansprechverzögerungszeit
1 s
Anzeige des Differenzstroms
Fehlerspeicherung möglich
Anzahl der Kontakte als Öffner
0
Anzahl der Kontakte als Schließer
0
Anzahl der Kontakte als Wechsler
1
Spannungsart der Betriebsspannung
AC
Betriebsspannung AC 50 Hz
85 - 264 V
Betriebsspannung AC 60 Hz
85 - 264 V
Bemessungsschaltstrom
5 A
Breite
71,6 mm
Höhe
89,7 mm
Tiefe
62,2 mm
ETIM-Klasse
Differenzstrom-Überwachungsgerät

Oft zusammen gekauft